2025年11月28日,中国人民银行召开打击虚拟货币交易炒作工作协调机制会议。公安部、中央网信办、中央金融办、最高人民法院、最高人民检察院、国家发展改革委、工业和信息化部、司法部、中国人民银行、国家市场监管总局、国家金融监管总局、中国证监会、国家外汇局有关负责同志出席会议。

会议指出,近年来各单位认真贯彻落实党中央、国务院决策部署,按照2021年中国人民银行等十部门联合发布的《关于进一步防范和处置虚拟货币交易炒作风险的通知》要求,坚决打击虚拟货币交易炒作,整顿虚拟货币乱象,取得明显成效。
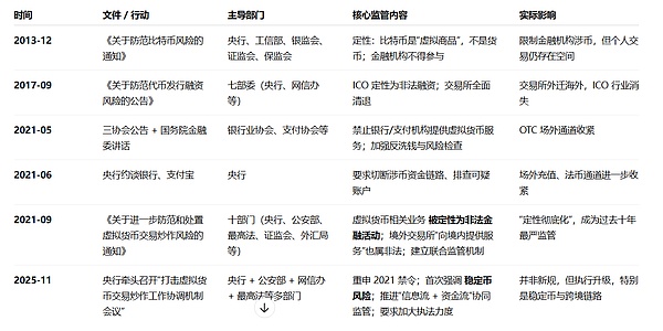
为了完整看懂此次监管信号,先回顾中国过去十年来真正改变行业走向的监管节点。
01 历年央行与监管部门打击虚拟货币的关键政策

02 2025年11月28日会议的核心要点
本次会议不是“改变规则”,而是“强化执行”。重点可以总结为四点:
1、监管定性不变:继续全面禁止路线
重申:
● 虚拟货币不是货币、不具有法偿性;
● 所有虚拟货币相关业务属于非法金融活动;
● 金融机构与支付机构不得提供任何便利。
● 监管方向没有丝毫松动迹象。
2、稳定币风险首次被上提到正式会议层级
● 稳定币(USDT/USDC)被点名:
● 难以满足KYC/AML要求;
● 容易被用作跨境资金转移、洗钱、诈骗的工具;
● 未来将成为重点排查对象。
这是本次会议最重要的“新增信号”。
3、“信息流+资金流”协同监管全面升级
会议要求:
● 网信办监控信息流(社交媒体、宣传炒作、引流页面);
● 央行/银行监管资金流(充值、提现、收款链路);
● 公安部门针对洗钱、集资诈骗建立快速处置机制;
● 加强跨部门数据共享、风险监测和执法协作。
这意味着监管的覆盖能力将更“全链条”与“智能化”。
4、这是行动部署会议,不是新法律文件
没有新的定性、没有推出新规则;主要是让各部门按照2021框架继续收紧和执行;尤其强调打击投机炒作、跨境通道、稳定币链路。
03 对加密行业的实际影响
虽然不是新一轮“大规模清退”,但对国内环境仍有明显影响。
1、稳定币OTC交易难度进一步增加
因为被点名,所以:
● 场外商家的收款码、银行账户被风控的概率上升;
● 个人购买稳定币可能更容易触发风控;
● 大额交易、特殊时间段交易会被重点关注。
这会强化“灰色通道”→“更灰”的趋势。
2、链上犯罪、跑分、洗钱将被精准打击
“信息流+资金流”结合会让:洗钱跑分、黑灰产链、假NFT、GameFi集资、传销式链游,这些变得更容易被算法识别。
3、对全球加密市场影响有限
原因非常现实:中国早已不处于加密交易与挖矿的主导地位;全球BTC定价权在美国ETF、国际资金流、宏观因素;中国监管对“国内参与者”影响大,但对“全球价格”影响弱。这与2017、2021已完全不同。
比特币在会议前后仍保持在9万美元左右横盘震荡,没有出现明显的因政策消息引发的下跌。
(近期BTC的波动主要来自全球宏观与ETF资金流,而非中国监管。)
04 总结:监管主线未变,但执行层“再加强”
一句话框定中国的监管逻辑变化:2013定性虚拟商品→2017清退交易所/ICO→2021全面定性非法金融活动→2025执法加码+稳定币重点整治。
未来可预期的是:
● 稳定币监管将持续收紧;
● 跨境链路将被重点监测;
● 灰产链条会持续被清理;
● 对公链代币的总体态度维持“禁止、不承认、不参与、不支持”。

交易所
交易所排行榜
24小时成交排行榜
人气排行榜
交易所比特币余额
交易所资产透明度证明
去中心化交易所
资金费率
资金费率热力图
爆仓数据
清算最大痛点
多空比
大户多空比
币安/欧易/火币大户多空比
Bitfinex杠杆多空比
ETF追踪
索拉纳ETF
瑞波币ETF
比特币持币公司
加密资产反转
以太坊储备
HyperLiquid钱包分析
Hyperliquid鲸鱼监控
大额转账
链上异动
比特币回报率
稳定币市值
期权分析
新闻
文章
财经日历
专题
钱包
合约计算器
账号安全
资讯收藏
自选币种
我的关注